《JGJ64-2017饮食建筑设计标准》
《饮食建筑设计标准》为行业标准,编号为JGJ64-2017,自2018年2月1日起实施。其中,第3.0.2、4.3.3条为强制性条文,必须严格执行。
饮食建筑新建、改建和扩建工程的建筑设计应遵照执行本标准。本标准适用于有就餐空间的饮食建筑:既指单独修建的饮食建筑,也包含以各种不同形式附建于各类旅馆、商业、办公、游乐场、车站、码头、航空港以及其他性质的公共建筑之内的饮食建筑。本标准不适用于中央厨房、集体用餐配送单位、医院和疗养院的营养厨房。无就餐空间的饮食建筑设计可以参照厨房的设计要求进行设计,对于不适用的范围,使用者根据工程建设的实际情况和经验,可以自己判断是否参照本标准。
1.0.3 按经营方式、饮食制作方式及服务特点划分,饮食建筑可分为餐馆、快餐店、饮品店、食堂等四类。
1.0.4 饮食建筑按建筑规模可分为特大型、大型、中型和小型,并应符合表1.0.4-1及表1.0.4-2的规定。
注:表中建筑面积指与食品制作供应直接或间接相关区域的建筑面积,包括用餐区域、厨房区域和辅助区域。
注:食堂按服务的人数划分规模。食堂服务的人数指就餐时段内食堂供餐的全部就餐者人数。
3.0.3 饮食建筑基地的人流出入口和货流出入口应分开设置。顾客出入口和内部后勤人员出入口宜分开设置。
4.1.1 饮食建筑的功能空间可划分为用餐区域、厨房区域、公共区域和辅助区域等四个区域。区域的划分及各类用房的组成宜符合表4.1.1的规定。
注:1厨房专间、冷食制作间、餐用具洗消间应单独设置。2各类用房可根据需要增添、删减或合并在同一空间。
4.1.2 用餐区域每座最小使用面积宜符合表4.1.2的规定。
4.1.4 厨房区域和食品库房面积之和与用餐区域面积之比宜符合表4.1.4的规定。
注:1表中所示面积为使用面积。2使用半成品加工的饮食建筑以及单纯经营火锅、烧烤等的餐馆,厨房区域和食品库房面积之和与用餐区域面积之比可根据实际需要确定。
4.1.6 建筑物的厕所、卫生间、盥洗室、浴室等有水房间不应布置在厨房区域的直接上层,并应避免布置在用餐区域的直接上层。确有困难布置在用餐区域直接上层时应采取同层排水和严格的防水措施。
4.1.7 用餐区域、厨房区域、食品库房等用房应采取防鼠、防蝇和防其他有害动物及防尘、防潮、防异味、通风等有效措施。
4.1.8 用餐区域、公共区域和厨房区域的楼地面应采用防滑设计,并应满足现行行业标准《建筑地面工程防滑技术规程》JGJ/T331中的相关要求。
4.1.9 位于建筑物内的成品隔油装置,应设于专门的隔油设备间内,且设备间应符合下列要求:
- 应满足隔油装置的日常操作以及维护和检修的要求;
- 应设洗手盆、冲洗水嘴和地面排水设施;
- 应有通风排气装置。
4.1.11 餐饮建筑应进行无障碍设计,并应符合现行国家标准《无障碍设计规范》GB50763的规定。
4.2.1 用餐区域的室内净高应符合下列规定:
- 用餐区域不宜低于2.6m,设集中空调时,室内净高不应低于2.4m;
- 设置夹层的用餐区域,室内净高最低处不应低于2.4m。
4.2.2 用餐区域采光、通风应良好。天然采光时,侧面采光窗洞口面积不宜小于该厅地面面积的1/6。直接自然通风时,通风开口面积不应小于该厅地面面积的1/16。无自然通风的餐厅应设机械通风排气设施。
4.2.3 用餐区域的室内各部分面层均应采用不易积垢、易清洁的材料。
4.2.4 食堂用餐区域售饭口(台)应采用光滑、不渗水和易清洁的材料。
4.3.1 餐馆、快餐店和食堂的厨房区域可根据使用功能选择设置下列各部分:
- 主食加工区(间)——包括主食制作和主食热加工区(间);
- 副食加工区(间)——包括副食粗加工、副食细加工、副食热加工区(间)及风味餐馆的特殊加工间;
- 厨房专间——包括冷荤间、生食海鲜间、裱花间等,厨房专间应单独设置隔间;
- 备餐区(间)——包括主食备餐、副食备餐区(间)、食品留样区(间);
- 餐用具洗涤消毒间与餐用具存放区(间),餐用具洗涤消毒间应单独设置。
4.3.5 厨房区域各类加工制作场所的室内净高不宜低于2.5m。
4.3.6 厨房区域各类加工间的工作台边或设备边之间的净距应符合食品安全操作规范和防火疏散宽度的要求。
4.3.7 厨房区域加工间天然采光时,其侧面采光窗洞口面积不宜小于地面面积的1/6;自然通风时,通风开口面积不应小于地面面积的1/10。
4.3.8 厨房区域各加工场所的室内构造应符合下列规定:
- 楼地面应采用无毒、无异味、不易积垢、不渗水、易清洗、耐磨损的材料;
- 楼地面应处理好防水、排水,排水沟内阴角宜采用圆弧形;
- 楼地面不宜设置台阶;
- 墙面、隔断及工作台、水池等设施均应采用无毒、无异味、不透水、易清洁的材料,各阴角宜做成曲率半径为3cm以上的弧形;
- 厨房专间、备餐区等清洁操作区内不得设置排水明沟,地漏应能防止浊气逸出;
- 顶棚应选用无毒、无异味、不吸水、表面光洁、耐腐蚀、耐湿的材料,水蒸气较多的房间顶棚宜有适当坡度,减少凝结水滴落;
- 粗加工区(间)、细加工区(间)、餐用具洗消间、厨房专间等应采用光滑、不吸水、耐用和易清洗材料墙面。
4.3.9 厨房区域各加工区(间)内宜设置洗手设施;厨房区域应设拖布池和清扫工具存放空间,大型以上饮食建筑宜设置独立隔间。
4.3.10 厨房有明火的加工区应采用耐火极限不低于2.00h的防火隔墙与其他部位分隔,隔墙上的门、窗应采用乙级防火门、窗。
4.3.11 厨房有明火的加工区(间)上层有餐厅或其他用房时,其外墙开口上方应设置宽度不小于1.0m、长度不小于开口宽度的防火挑檐;或在建筑外墙上下层开口之间设置高度不小于1.2m的实体墙。
4.4.1 饮食建筑辅助部分主要由食品库房、非食品库房、办公用房、工作人员更衣间、淋浴间、卫生间、值班室及垃圾和清扫工具存放场所等组成,上述空间可根据实际需要选择设置。
4.4.3 饮食建筑食品库房天然采光时,窗洞面积不宜小于地面面积的1/10。饮食建筑食品库房自然通风时,通风开口面积不应小于地面面积的1/20。
4.4.4 工作人员更衣间应邻近主、副食加工场所,宜按全部工作人员男女分设。更衣间入口处应设置洗手、干手消毒设施。
4.4.5 饮食建筑辅助区域应按全部工作人员最大班人数分别设置男、女卫生间,卫生间应设在厨房区域以外并采用水冲式洁具。卫生间前室应设置洗手设施,宜设置干手消毒设施。前室门不应朝向用餐区域、厨房区域和食品库房。卫生设施数量应符合现行行业标准《城市公共厕所设计标准》CJJ14的规定。
4.4.6 清洁间和垃圾间应合理设置,不应影响食品安全,其室内装修应方便清洁。垃圾间位置应方便垃圾外运。垃圾间内应设置独立的排气装置,垃圾应分类储存、干湿分离,厨余垃圾应有单独容器储存。
5.1.4 卫生器具和配件应采用节水型产品。厨房专间洗手盆(池)水嘴宜采用非手动开关。
5.1.5 厨房给水排水管道宜采用金属管道。
5.1.6 厨房排水应符合下列规定:
- 采用排水沟时,排水沟与排水管道连接处应设置格栅或带网框地漏,并应设水封装置;
- 采用管道时,其管径应比计算管径大一级,且干管管径不应小于100mm,支管管径不应小于75mm。
5.1.7 厨房含油废水应进行隔油处理,隔油处理设施宜采用成品隔油装置。
5.1.8 对于可能结露的给水排水管道,应采取防结露措施。
《GB55031-2022民用建筑通用规范》
5.1.2 入口、门厅等人员通达部位采用落地玻璃时,应使用安全玻璃,并应设置防撞提示标识。
5.1.3 建筑出入口处应采取防止室外雨水侵入室内的措施。
5.5.2 厨房专间、备餐区等清洁操作区内不应设置排水明沟,地漏应能防止浊气逸出。
5.5.3 厨房区、食品库房等用房应采取防鼠、防虫和防其他动物的措施,以及防尘、防潮、防异味和通风的措施。
5.5.4 公共厨房应采取防止油烟、气味、噪声及废弃物等对紧邻建筑物或空间环境造成污染的措施。
6.3.3 建筑内的厕所(卫生间)、浴室、公共厨房、垃圾间等场所的楼面、地面,开敞式外廊、阳台的楼面应设防水层。
6.6.4 公共场所的临空且下部有人员活动部位的栏杆(栏板),在地面以上0.10m高度范围内不应留空。
《GB50016-2014建筑定计防火规范(2018年版)》
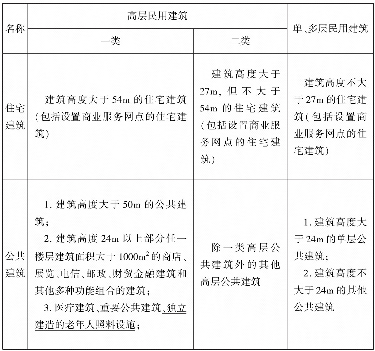
5.1.1 民用建筑根据其建筑高度和层数可分为单、多层民用建筑和高层民用建筑。高层民用建筑根据其建筑高度、使用功能和楼层的建筑面积可分为一类和二类。民用建筑的分类应符合表5.1.1的规定。
5.2.2 民用建筑之间的防火间距不应小于表5.2.2的规定,与其他建筑的防火间距,除应符合本节规定外,尚应符合本规范其他章的有关规定。
5.5.17 公共建筑的安全疏散距离应符合下列规定:直通疏散走道的房间疏散门至最近安全出口的直线距离不应大于表5.5.17的规定。








